IPv6協議是什么?IPv6和IPv4有什么區別?
IPv6的定義
IPv6 是 Internet 協議 (IP) 的下一代標準,它是一種用于連接互聯網上的計算機和設備的協議。IPv6通俗講就是,第六代互聯網協議。IPv6 是 IPv4 的升級版,它可以提供更多的 IP 地址,增強了網絡安全性,優化了數據傳輸速度。

盡管 IPv6 是未來互聯網的標準協議之一,但它的廣泛應用仍需時間和努力。IPv6 的支持者應該繼續努力,推動 IPv6 的部署和使用,以便在未來實現 IPv6 的全面普及。
為什么要用IPv6?
大家知道延緩IPv4地址耗盡的短期方案之一為NAT(Network Access Translation)。NAT技術在延緩IPv4地址耗盡問題方面非常成功,在大多數網絡設計中已經成為一個標準部分。
NAT技術的缺陷:把原來具有開放、透明、對等特點的Internet變成了看上去更像一個具有客戶-服務器(Client-Server)結構的網絡的巨大集合。而用戶則只在外圍連接到Internet的”邊緣層”,Internet向它們提供服務。用戶很少對Internet的整體資源做出貢獻。更多的從某種經濟的角度看,Internet的用戶僅僅成為了消費者,而不是生產者。
IPv6包頭格式

version=6
Traffic Class —IP V4 TOS
Flow Label用于指示流
Payload Length指示該IP報文負荷長度
Next Header —IP V4 Protocol
Hop Limit — IP V4 TTL
Source和Destination地址都是128位
IPv4的格式

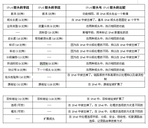
IPv4報頭與IPv6報頭的比較

· 首先,取消了IPv4包頭的6個字段:IP包頭長度(Header Length)、標識(Identification)、標志(Flag)、標志偏移量(Fragment Offset)及頭標校驗和(Header Checksum);
· 其次,在IPv6中有三個控制字段重新命名,并在一些條件下重新定義:總長度(Total Length)在IPV6叫負荷長度(Payload Length),和I P v 4 不同, I P v 6 中只包括包頭之后Payload的長度,不會計算IPv6包頭本身長度(固定40Bytes);
· 服務類型(Service Type)改叫(Traffic Class)、生存時間(Time to Live)改叫跳限制(Hop Limit);
· 最后,增加了一個新的字段:流標識(Flow Label);
IPv6 的尋址方式與 IPv4 不同。IPv4 使用 32 位地址,IPv6 使用 128 位地址。IPv6 的地址結構也不同于 IPv4,它采用“冒號分隔十進制數”的形式表示地址,例如:192.168.0.1。IPv6 還可以使用地址擴展技術,使得 IPv6 地址更加靈活。
IPv6 的自動配置協議與 IPv4 也不同。IPv4 使用 DHCP 協議來分配 IP 地址和其他網絡參數,而 IPv6 使用鄰居發現協議。鄰居發現協議允許節點自動發現鄰居,并交換 IPv6 地址和其他網絡參數。
IPv6 還增強了網絡安全性。IPv4 中的隱私保護機制可以使用戶的 IP 地址不被泄露,而 IPv6 中的隱私保護機制更加強大,它使用隧道技術,可以在保護用戶隱私的同時,使數據能夠傳輸到目標地址。
IPv6 的廣泛應用還為時過早。雖然 IPv6 的支持者認為 IPv6 將成為未來互聯網的標準協議,但是 IPv4 目前仍然是最受歡迎的協議。許多現有的網絡設備和應用程序仍然不支持 IPv6。此外,IPv6 的部署也需要硬件和軟件的支持,這需要時間和成本。
IPv6 協議還支持更多的網絡應用和服務,如物聯網、云計算等。
工業路由器作為一種重要的網絡設備,在網絡連接和數據傳輸方面起著至關重要的作用。工業路由器通常用于連接多個網絡,并提供高效的網絡流量管理。通過配置 IPv6 協議,工業路由器可以支持 IPv6 地址的分配和配置,并提供 IPv6 流量的轉發和處理。這使得工業路由器可以更好地支持 IPv6 協議,并為網絡管理員提供了更多的網絡管理選項。
IPv6 協議和工業路由器之間的結合可以帶來許多好處。例如,IPv6 協議可以為工業路由器提供更多的地址種類和網絡拓撲結構,使得網絡管理員可以更好地管理和配置網絡。同時,IPv6 協議還可以支持更多的網絡應用和服務,為工業路由器提供更多的網絡功能。這些功能可以支持更多的設備連接和數據傳輸,為工業路由器提供更好的網絡性能。
IPv6 協議為工業路由器提供了更多的網絡管理選項和網絡性能,而工業路由器則為 IPv6 協議提供了更高效的網絡連接和數據傳輸。通過 IPv6 協議和工業路由器的結合,我們可以更好地管理和配置網絡,為工業自動化和物聯網提供更好的網絡基礎設施。

























